文:林育如,社會住宅推動聯盟辦公室主任。(本文刊登於鳴人堂專欄)
社會住宅推動聯盟(以下簡稱「住盟」)於2010年成立之際,提出的〈社會住宅政策說帖〉即開宗明義揭示住盟成立核心價值——讓每個弱勢人民有安居權利——這是住盟10年政策倡議不曾偏移的信念。
如今,在各級政府努力推動下,台灣社會住宅的「量」有明顯提升,積極朝向20萬戶目標邁進。但是,社會住宅如何使人民安居,在至多只有6至12年的居住時間,社會福利服務的導入將是關鍵課題。本文將從社會住宅應扮演的角色、功能談起,論述為何社宅需結合「社會福利服務」,以及可以如何操作。
台灣的社會住宅福利需求
入住社會住宅的不同弱勢群體,背後都有著各自的課題,如經濟或就業難題、疾病照護、子女教養議題等,這些問題並不會因為搬進社會住宅就自動消失,而是會持續影響著居住生活。因應這些課題與需求,適度導入社會福利服務提供關懷協助,是國外社會住宅常見的配套作為。
台灣作為晚近推動社會住宅政策的國家,優勢在於可借鏡他國經驗。但另一方面,當前台灣社會住宅的政策定位屬於「過渡」性質,即有租期限制、強調資源輪轉,因此社會福利服務的需求除為滿足前述社宅住戶所需,應當有更加全面性的積極內涵。
首先,社宅需要有「支持」與「培力」的系統建立。由於社宅有租期限制,考驗著社宅弱勢群體於入住期間能否因著居住成本的減輕,得以強化自身量能、改善生活。因此,社會住宅需要「培力取向」的社會福利服務,讓住戶能在社會住宅居住期間,有效緩解經濟壓力、重新整頓生活,以不至於在脫離社宅資源後,仍舊無法減緩部分的生活壓力。
其次,應加入「社區工作」。面對周邊地區民眾對社會住宅的誤解與排斥,乃至社宅社區住戶對弱勢群體的疑慮等,這些刻板印象與標籤化,都因不理解而成為冷漠與對立,更可能導致社會住宅應優先照顧弱勢的原則難以落實。因此社會福利服務應當納入社區工作,能促進人們相互認識,進而修復內外的鄰里關係,形成支持社會住宅社區的包容網絡。

當前台灣社宅的社會福利樣貌
2016年《住宅法》修法後,依法社會住宅須保留一定空間供作社會福利服務設施之用。隔年行政院即提出「社會住宅興辦計畫」,其中的執行工作項目亦包括「建置社會福利輸送機制」。目前已進駐台灣社會住宅的社會福利模式,可略分為「設施型」與「方案型」兩種,其中以「設施型」最為常見。
1. 設施型社會福利
社政部門在社會住宅規劃設計階段,即開始盤點各類福利資源的需求,除了爭取佈建多元的設施與據點,也能有效解決服務空間合適性的問題。目前進駐社會住宅的社會福利設施(表1)多由政府委託民間單位經營與提供服務,規範特定服務對象條件與明確工作目標、服務量,多服務社宅住戶與社宅基地所在社區或區域的民眾。

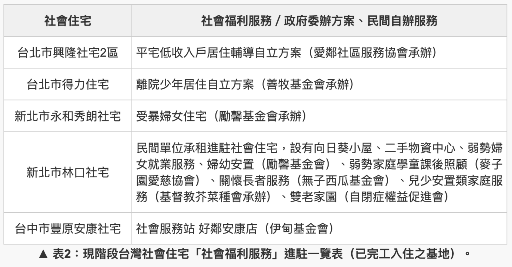
2. 方案型社會福利
另一種「方案型」社會福利模式,分為政府委辦與民間自辦兩種服務模式(表2)。社會福利服務進駐社會住宅,服務方案除了傳統的關懷協助,也擴及支援住戶在社會住宅中與社區的連結建立。若干個案亦強調陪伴與培力,並進一步結合社區工作,促進鄰里參與社區照顧。
早期國外社會住宅主要供居住之用,後期才加入補救性的社會福利服務。台灣社會住宅早在規劃設計階段即納入社會福利設施需求,並嘗試導入軟體服務資源,值得鼓勵。然而,現階段台灣社會住宅的社會福利,仍過於強調設置社會福利設施機構,較少引導社區型的福利服務。

社政部門可以怎麼做?
面對社會住宅的社會福利服務,住宅部門期待的是社區安穩,當有緊急狀況發生時,能有社福資源介入協助處理。因此,社政部門多是配合住宅管理的需求,以支援性角色參與社會住宅。但是,社會福利專業並非只能負責善後,應創造更多的服務價值,賦予社會住宅居住以外的功能性意義。
如何彰顯社會住宅居住以外的價值,關鍵在於社政部門認同「社福」要與「住宅」緊密結合,主動帶著「資源」參與社會住宅政策,發揮社福專業,與住宅部門建立跨部會的溝通平台,並相互支援合作。此外,也須針對社宅投入相對的預算資源,並鼓勵民間單位進駐社宅提供福利服務,使社區的問題能在社區解決,降低整體的社會成本。
1. 住宅與福利「輔管分離」,賦予社會福利專業角色
台北市70年代的「平價住宅政策(平宅)」,即是福利服務進駐社區的先驅。然而,此政策雖由社工介入,協助低收入戶家庭穩定生活與輔導脫貧,但社工同時也扮演管理者的角色,使得兩者不同性質工作難以兼顧。同樣的,目前社會住宅物管業者欲聘用社工專責提供福利服務,先不論缺乏同儕、督導系統的專業支持問題,其受雇於管理單位,無法避免負責管理工作,最終仍會重蹈「輔管合一」問題,而失去服務初衷。
社會住宅應當「輔管分離」,即區別住宅管理與社會福利的專業差異,建立服務界線與合作模式,才能增加服務效能。例如,台北市中正出租國宅由都市發展局主責出租管裡,但因住戶多為獨居長者,故由社會局成立「中正國宅銀髮族服務中心」提供長者福利服務,目前亦增加長照據點,將服務擴展至周邊鄰里長者。
2. 整合社區福利服務,落實前端預防工作
近年政府推動「強化社會安全網計畫」,強調重新構築社區鄰里間的互助與信任,建構「以家庭為中心、以社區為基礎」的服務模式。筆者認為,此一計畫也應將社會住宅納入「社會安全網」架構,使「住宅」成為跨體系的合作資源之一,讓「服務」整合進社會安全網架構內,強化社區預防性工作。
因此,進入社會住宅的社會福利服務,不能只是點對點的個案式工作或片面式家庭服務,理想上應與整個家庭建立關係,更全面地找出問題並予以協助。接著,再進一步擴展服務至社宅社區,成為社會安全網初級預防角色的一份子。
3. 引入民間量能,從陪伴到培力
社會住宅應借重民間資源單位的專業能力,依據社區的多元族群、家庭類型、需求問題等,提供綜合性福利服務,並運用社區工作方法,從陪伴到培力來累積社區量能,以應對未來的風險或挑戰。
例如,去年「林口世大運選手村社會住宅」就率先運用《住宅法》第35條,以「專案招租」模式,引入不同類型的民間資源單位承租社會住宅,進入社區提供福利服務。將專業服務連結住宅資源,除了提供社區照顧服務,也補強在地社區資源功能,擴大服務效益。
社會住宅作為弱勢者的居住後盾
社會住宅應接納各類經濟與社會弱勢者,在無法負擔市場租金條件、缺乏合適居住選擇、租屋歧視排除等情況發生時,能成為他們重要的居住後盾,提供最基本的居住權益保障。
但要成為一個理想的後盾,社會住宅就不能只是單純提供房子居住,更需要社政部門共同投入資源參與,以其社會福利專業知能與服務敏感度,補強社會住宅的後端服務與照顧資源。從住宅到社會福利雖是跨專業的合作,但現階段台灣已踏出第一步,後續更需要政府與民間持續合作努力,讓社會住宅真正成為弱勢群體的堅強後盾。

