背景說明:
合作事業講求公平、互助、利益回歸創造者等原則,在資本主義運行的社會下,是國際社會公認的必要機制與趨勢,並見諸於相關國際公約、宣言與統計調查:
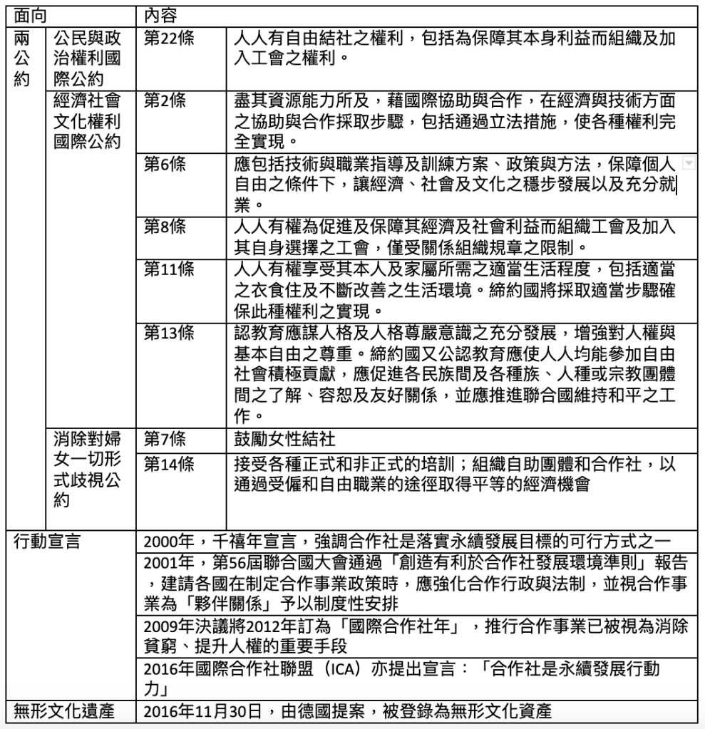
- 兩公約:合作經濟乃人民之結社經濟人權,依《公政公約》第22條、《經社文公約》第2、6、8、11、13條,政府應積極履行;《消除對婦女一切形式歧視公約》第7、14條肯認合作社是實現性別平權的重要一環。
- 行動宣言:2000年聯合國的「千禧年宣言」特別重視合作社組織的落實永續發展功能性;將2012年訂為國際合作社年,推行合作事業是消除貧窮、提升人權的重要手段;2016年國際合作社聯盟(ICA)亦提出宣言:「合作社是永續發展的行動力」。
- 世界無形文化遺產:「合作社分享共同利益的理念與實踐」之社會價值,在2016年11月30日由德國提案,被登錄為聯合國教科文組織無形文化遺產。
- 據國際工業及服務業合作社(International Industrial and Service Co-operatives, CICOPA)調查156個國家資料顯示,全球至少有2.79億人在合作社部門就業,等於合作社雇用大約全世界10%就業人口,「就業」實為合作社最重要的貢獻之一。國際合作社聯盟(ICA)更指出,世界前300大及合作社(2017年)總營業額超過2兆美元。歐陸28個國家共有281萬個單位,顯見其社會經濟潛力。
在台灣,憲法第十三章(國策)第三節「國民經濟」第145條,明訂「合作事業應受國家之獎勵與扶助」,乃唯一納入國家應主動積極協助的事業形態,足見其重要性。就此,合作事業基本法令《合作社法》,民國23年制定至今,歷經8次修法,最近一次為104年,其核心精神為「健全合作制度,扶助推展合作事業,以發展國民經濟,增進社會福祉。」
然而,我們必須誠實地指出,實際上政府對合作事業「獎勵與扶助」長期怠惰,對法令、機制與資源的關注與投入嚴重不足。
現況與課題
(一)合作社現況
- 嚴重低度發展:以2019年數據,我國現有合作社場數為3,891間合作社,相較於企業約152萬家、以及非營利社會團體約6.7萬單位,落差之大可見一斑。
- 持續縮減衰退:就合作社數量,2013年,全國合作社場數為4,559間,來到2019年,縮減至3,891間,短短六年內少了668社。就合作社社員數,從2013年的325萬4,662人,下滑至2019年的271萬6,154人,短短六年少了53萬8,508人。
(二)課題指認
對應於上述發展現況,可指認有以下具體課題:
- 合作事業業務組織人力不足:合作社業務於內政部合作及人民團體司(籌備處),轄下有合作行政管理與合作事業輔導科,但在組織再造前尚未成為正式單位,且人員編制額度不足。對比於過去省政府合作事業管理處進用人力曾高達109人,現內政部相關編制總計僅有10人,且日常工作多為法令機制事宜。另地方政府則多分派於社會局處下,屬行政兼辦性質,量能更低。
- 合作事業預算資源投入不足:據統計(詳附件三)自2004年後,合作事業預算不斷下降,由2004年的49,600(千元)下降至2020年的5,441(千元)。預算不斷縮減,造成合作事業長期積弱不振。(見下圖)2020年合作事業經費中,分為健全合作社組織為2,170千元、強化合作事業輔導3,271千元,平均一人僅分配1元來發展合作業務。

- 《合作社法》僅具宣示效益,各目的事業主管機關怠惰,且缺乏必要獎勵與扶助機制:依《合作社法》第54-2條:「中央目的事業主管機關辦理前項業務,得視需要,訂定有關合作社業務經營之輔導、管理、獎勵及其他應遵行事項之辦法」。據了解,目前僅農業、計程車與原住民合作社訂有相關輔導管理辦法,其餘類型付之闕如。《合作社法》第7-1條:中央主管機關為推動前項業務,並落實合作社之獎助,應設置合作事業發展基金。雖法令明訂,但自104年至今「尚未落實」。又如合作社培力機制相對缺乏,內政部僅提供成立前的法令諮詢服務,以及非常有限的事務費補助。反觀,經濟部為協助企業發展成立之「中小企業信用保證基金」,自成立至今,共提供7,117,447件信用擔保,保證金額達13兆3,217億餘元,融資達17兆9,862億餘元。另為輔導中小企業,提供多樣協助模式多元,如輔導類、補助類、投資類、融資類、獎項類、諮詢類、新創與社創類等。
我們的訴求
我們認為,面對高齡少子化、孤獨化、貧富差距擴大的社會背景下,社會需求逐漸多元,應積極尋求除了企業與非營利社會團體外的第三種模式「合作社」,提供民眾藉由自我組織(self-organized)、平等互助、共同經營模式,實現經濟與生活之改善。且依《憲法》第145條:「合作事業應受國家之獎勵與扶助」,發展合作事業應為「基本國策」,但卻長期為政府所漠視,於組織人力、預算投入、獎勵協助等嚴重不足,實屬違法及行政怠惰。
經查歷年監察院調查報告與糾正案文中(詳附件三),就合作事業部分,主要為政府採購合作社勞務(102國調0003、102教調0011、098財正0055、102國正0003)、合作社社員大會有效性等(107內調0073),多為個案,並無就政府發展合作事業展政策做整體性檢視。
因此,特建請監察院啟動「合作事業發展調查研究」,依據憲法「合作事業應受國家之獎勵與扶助」意旨,盤點現行相關法令、組織人力、經費預算實際狀況,據以檢視合作事業法令主管機關及各目的事業主管機關於業務推動是否有怠惰之虞?
附件一、合作社價值論述

附件二、合作社統計

附件三、歷年監察院與合作社相關調查報告、糾正案文等

