OURs都市改革組織2025.6.12
因應近日(6/19)內政委員會將排審《住宅法》,OURs都市改革組織特彙整現有38部修法提案,並參酌下階段住宅政策改革方案,提擬本份建議文件供各委員參考,期有助凝聚共識,讓法案修正順利推進。
文件目錄
壹、本次修法共識重疊性歸納
回顧過往《住宅法》歷次修正經驗,無論是100年立法通過,或106年、110年、112年之修法,均可見行政機關、立法部門與民間團體意見匯聚,方能順利推動。換言之,此次修法亦應以行政、立法、民間三方具共識為優先,以利修法通過並能落實執行。
截至目前,立法院共提出38案《住宅法》修正草案,其中條文內容與方向較集中者,尤顯示初步共識形成的潛力。行政部門方面,則以《百萬戶租屋家庭支持計畫(114–121年)(草案)[1]》(以下簡稱草案)內容為基礎,並結合對立法院答詢與報告之正式回應,歸納行政機關已承認且主張應改進的具體議題。民間方面,則可參考OURs於去年提出之民間草案[2],已整合多個關心住宅議題NGO團體的主張重點。
綜整上述立法、行政與民間三方主張,我們歸納在五個議題面已初步形成重疊共識,包括「社宅登記平台」、「整體開發取得社宅用地」、「精進包租代管制度」、「強化居住社會福利」、「落實租屋資訊透明」。故建議此次修法,應優先聚焦於這些具備共識的關鍵條文,以提升本次修法之可行性與實質效益。
[1] 《百萬戶租屋家庭支持計畫(114–121年)(草案》連結:https://reurl.cc/gRqxmN
[2] 民間版《住宅法》說帖連結:https://reurl.cc/knzkZn
表1 行政、立法、民間共識重疊法條議題彙整
說明:以下分別以「行政部門提出改進方向(A)」、「委員提案集中度高(B)」、「民團倡議主張(C)」為指標,進行彙整說明:

貳、建議優先修法條文說明
社會住宅登記平台
內政部於草案中表示將「推動建立統一招租平台與營運管理系統」與「建置百萬戶租屋家庭支持計畫戶政、財稅及弱勢資料查詢平台」(草案頁53-55)。
將透過平台介接,查調戶政、財稅及弱勢資料後審查資格,並規劃公開招租規定及統一受理民眾申請案件、招租入住,亦可整合完工驗收點交、營運管理、修繕維護及民眾查調入口網。惟目前由於《住宅法》並未明確授權設置平台,造成中央與地方制度不一,以及跨部門(如財稅、社福、戶政)資料無法有效介接勾稽,影響實際作業辦理。
目前共有六個修法草案提及「社會住宅登記平台」(表2),與內政部擬推動改進方向契合,也是民間倡議方向,即有一定共識,應可列為具共識重點修法。
- 第18條重點建議為:明訂設置登記平台,另授權介接各部門資料進行勾稽,以便查調與審查資格。
表2 與社宅登記平台相關提案彙整

整體開發取得社會住宅
114-121年直接興辦社會住宅目標為13萬戶,為此,內政部截至114年1月,已盤點規劃或協商中260處社會住宅用地[3],約可興辦近9.4萬戶(草案頁30),用地供給仍有缺口。
另一方面,上述已盤點包含地方政府整開區用地。係依據行政院112年底「提升社宅用地供給精進措施[4]」,要求整體開發地區配合提供用地(六都5%、非六都3%),以專案讓售給中央政府興辦社宅。因此,內政部編列114-121年「價購整體開發地區社宅用地」801.3億元,佔直接興辦社宅總支出39%(草案頁93)。
但行政院現又以「節約興辦社會住宅購地經費支出」與「減少社會住宅購地費用」為由,不予核定[5],將影響社會住宅興辦進度甚鉅。
針對上述整開區取得社宅用地課題,目前共有五個修法草案提及。鑑於整開區為社宅用地重要來源,並解決中央價購土地負擔,應列為優先重點修法條文。
- 第19條重點建議為:將社宅用地列為區段徵收、市地重劃應取得「必要公共設施(社福用地)」,規範標準授權內政部另訂辦法。
- 第20條重點建議為:以區段徵收取得可供建築土地或市地重劃取得抵費地得採「長期廉租[6]」、「合建分屋」方式供中央興辦社宅。
[3] 盤點包括國公有營土地、老舊廳舍、退場校地及整體開發區配回國公有營土地等來源。
[4] 112年12月行政院第3884次院會。
[5] 行政院院臺建字第1141006421號函。
[6] 目前軍方、國營事業土地已採此模式配合社宅興辦。見草案頁32-33。
表3 與整體開發地區取得社宅用地相關提案彙整

精進包租代管機制,增加弱勢協助
「社會住宅包租代管」政策自2017年推行迄今。其中「包租」為業者承租三年再行轉租的模式,此三年內的租金固定,且理論上無需透過房東「審查房客」,因此對弱勢租屋族相對更有保障。
但多數房東認為「包租」使其喪失隨市場行情議價的彈性,且優惠與「代管」差別不大;對業者而言,「包租」相對要承擔較高的空置與弱勢照顧風險,且服務費收益較「代管」也無優勢。因此,房東與業者更傾向選擇「代管」,造成兩者戶數已嚴重失衡,包租僅佔23.6%且逐年下降,嚴重偏離照顧弱政策初衷。
為回應此問題,內政部於草案中表示「為加強弱勢戶租屋協助,規劃以媒合對象是否為弱勢戶為判準,據以差異化業者服務費用額度或房東相關補助額度」(草案頁79)
又目前共有五個[7]修法草案提及「精進包租代管機制」或「提升弱勢協助」,與內政部的改進方向目標基本契合,也是民間倡議方向,同樣可列為優先修法條文。
- 第23條重點建議:如提高房東綜所稅免稅額度,應僅限「包租」。
- 第52條重點建議:差異化「包租」與「代管」的業者服務費與房東補助額度,優先鼓勵支持包租。
- 以及,應於立法說明確要求內政部「包租」入住對象應以弱勢為主,方符合提供更多優惠與補助的立法意旨。
[7] 徐巧芯、李彥秀、羅廷瑋、許宇甄、賴士葆委員亦提案提高包租代管免稅額,惟未針對「包租/代管」或弱勢與否進行差異補貼,故不列入。或可建議修正為「依第十九條第一項第六款且採承租民間住宅並轉租及代為管理者」,即可準確提高包租免稅額。
表4 與精進包租代管相關修法提案彙整

強化租屋資訊透明
113年8月29日,內政部建置「租金統計資訊」專區,透過統計租金補貼契約,提供租金四分位數統計數據。但該專區仍未呈現每坪單價等數據,難具參考價值:如以「租金50分位」資料觀之,新北市租金50分位價格甚至高於台北市,與租屋市場實際狀況不符[8]。
面對此不足,內政部於今年114年3月24日向立法院提出的「租賃住宅市場透明化之現況及展望」專案報告[9]中,承諾將「精進租屋市場透明化」列為政策目標,並表示未來將透過「地籍及租賃資訊整合介接」提供更完整的租屋市場統計資訊。
目前共有四個修法草案提及強化租屋資訊透明,且內政部已承諾朝此政策方向推進,更是民間一再要求的訴求,建議納入優先重點修法條文。 第47條重點建議為:明確定位租屋市場應蒐集、分析與公布的資訊內容,並優先以租金補貼、包租代管物件做起。
[8] 租金統計資訊失準的主要原因,為資料分析整理公布仍過於粗糙,內政部並未勾稽地址並分析「物件型態」、「屋齡」、「每坪租賃單價」。造成僅以「契約租金」公布資訊時,不僅與民眾租屋體感相差甚遠,對政府而言也無法取得必要資訊反饋政策修正。
[9] 「租賃住宅市場透明化之現況及展望」專案報告連結:https://reurl.cc/YYAGpl
表5 與強化租屋資訊透明相關提案彙整

居住導入社會福利
弱勢居住協助為住宅政策之重要項目,民間亦有諸多社福團體長年關心「居住社會福利」課題,但過往由於分屬住宅部門(內政部)與社福部門(衛福部),造成相關資源難以整合。如包租代管承租戶的福利服務、社會福利機構進駐社會住宅的相關程序及提供社宅弱勢承租戶各項福利服務等規定,仍有不盡完善之處。
內政部於草案中亦表示將「建置社會福利輸送機制」(草案頁60)以協助弱勢者能夠即時獲得最適切之福利服務,並因地制宜配置社會福利設施,以達「結合社政資源,促進社區融合」(草案頁73)。同時,對包租代管亦要求「強化業者連結社會福利資源之媒介角色」(草案頁79),規劃與社政等單位合作辦理教育訓練、提供相關弱勢關懷獎勵金等方案。
另112年《社會福利基本法》立法後,已將社會住宅明文列為「社會福利」事項。惟目前住宅法中,就如何與《社會福利基本法》銜接、社政部門與住宅部門如何分工協作、以及福利如何導入住宅政策等,欠缺相關法源、權責機制與相關項目規範。 目前雖僅林月琴委員提出修法版本,然該版本已納入社會住宅推動聯盟與諸多社福團體之共識,也呼應上述內政部的改進方向,亦建議納入優先修法條文。
表6 與居住導入社會福利相關提案彙整

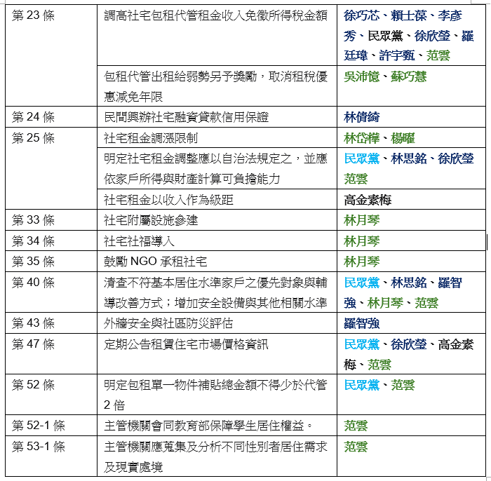
參、其它條文意見
另針對其它有多位委員修法提案的議題,民間團體補充說明如下表,一併供各位委員參考:
表7 其它有多位委員提案條文彙整
說明:以下分別以「行政部門提出改進方向(A)」、「委員提案集中度高(B)」、「民團倡議主張(C)」為指標,進行彙整說明:

附件:住宅法修法提案概要彙整(彙整時間:2025/06/12)
當前共38部修法版本



